Instance Verification Kit (IVK)
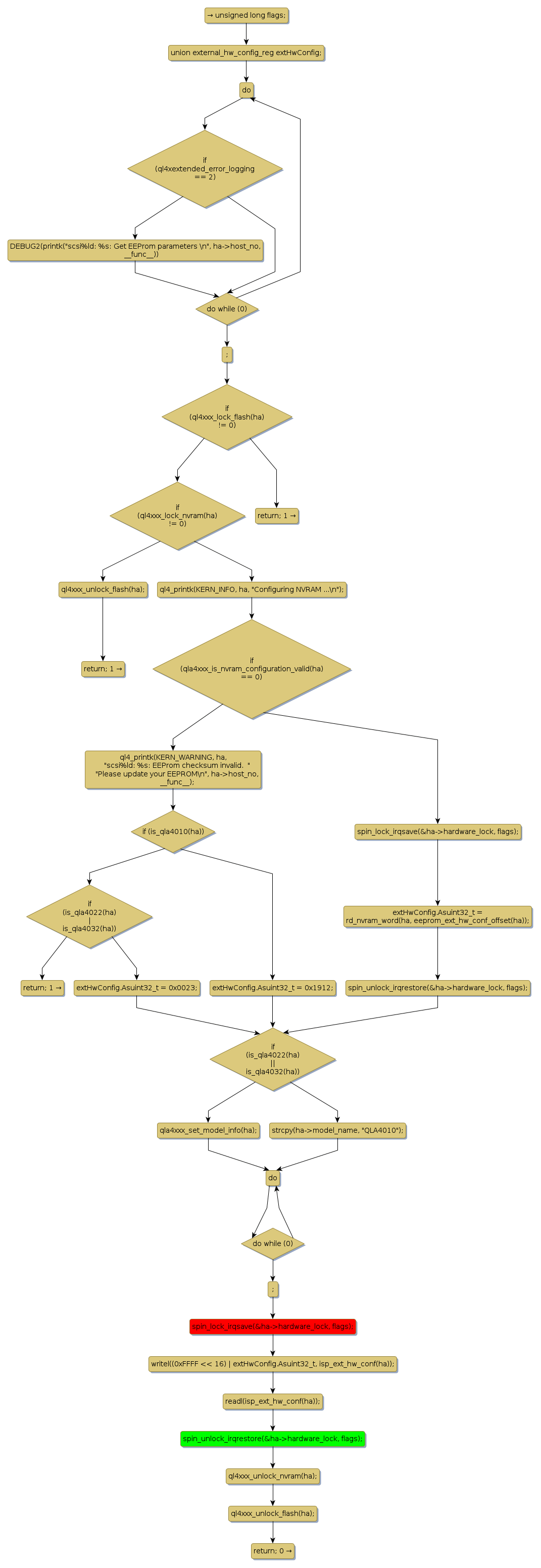
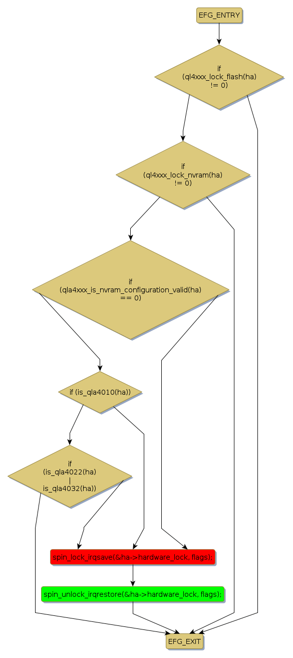
spin lock @ [18451+45+/linux-3.19-rc1/drivers/scsi/qla4xxx/ql4_init.c]
Instance Signature: hardware_lock
|
The Matching Pair Graph:
|
|
Function Name
|
Control Flow Graph (CFG)
|
Events Flow Graph (EFG)
|
Source Correspondence
|
|
qla4xxx_config_nvram
|
|
|
[17139+20+/linux-3.19-rc1/drivers/scsi/qla4xxx/ql4_init.c]
|